400-0751701
东莞市多宝电竞电子科技有限公司 |国家高新技术企业 |专业定制化锂电方案和产品提供商 24小时服务热线:400 0751701
公司座机电话:0769-81150286
业务邮箱:market@
地址:广东省东莞市石排镇下沙第三工业区
客服微信 微信公众号
目录:公司新闻发布时间:2021-03-16 18:19:20点击率:
【大 中 小】
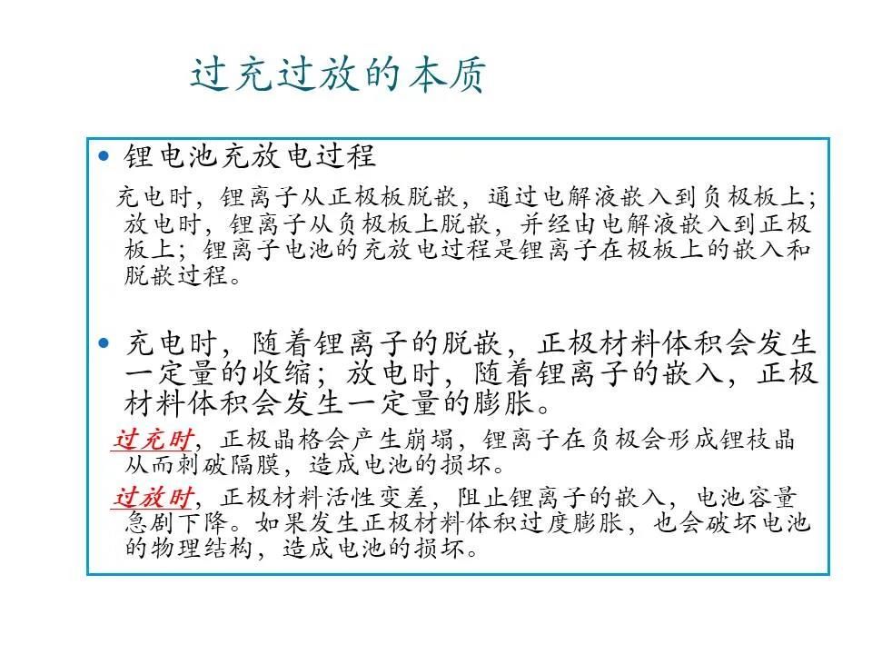
锂电池BMS管理系统超全面知识,欢迎大家和多宝电竞锂电一起来学习
上一篇:多宝电竞电子深度分析温度对磷酸铁锂电池的影响
下一篇:[多宝电竞电子]动力锂电池测试标准比较和分析
24小时服务热线